连续四年!我们又双叒叕获奖啦!
近日,中国信息化研究与促进网发布《2025年中国优秀“互联网+政法服务”平台综合影响力评估报告》,中国信息化研究与促进网联合国衡智慧移动大数据联盟、太昊国际智库(互联网+AI大数据评估评级)等专业权威机构于今年8月正式启动“2025年中国优秀‘互联网+政法服务’平台综合影响力评估”工作,通过大数据采集、网络初选、AI智能中选、单位自荐、专家推荐、综合评审等方法评选和推荐出2025年度中国最具影响力“互联网+政法服务”平台、2025年度中国创新型“互联网+政法服务”平台、2025年度中国智慧政法十佳创新案例(含大数据、人工智能等智慧政法平台)、2025年度中国优秀政法网站、2025年度中国优秀政法新媒体等领先成果。
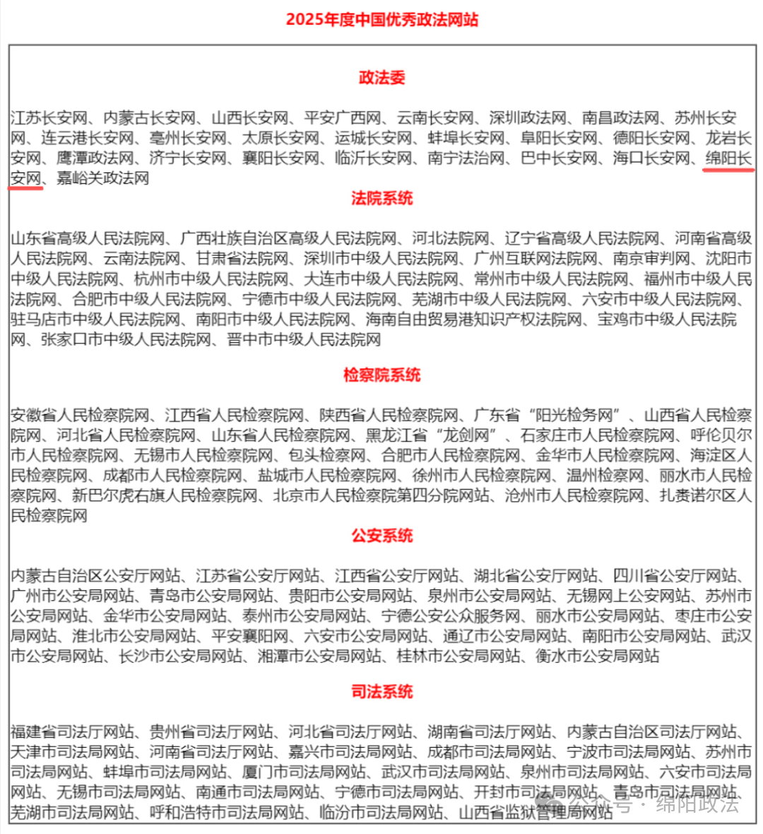
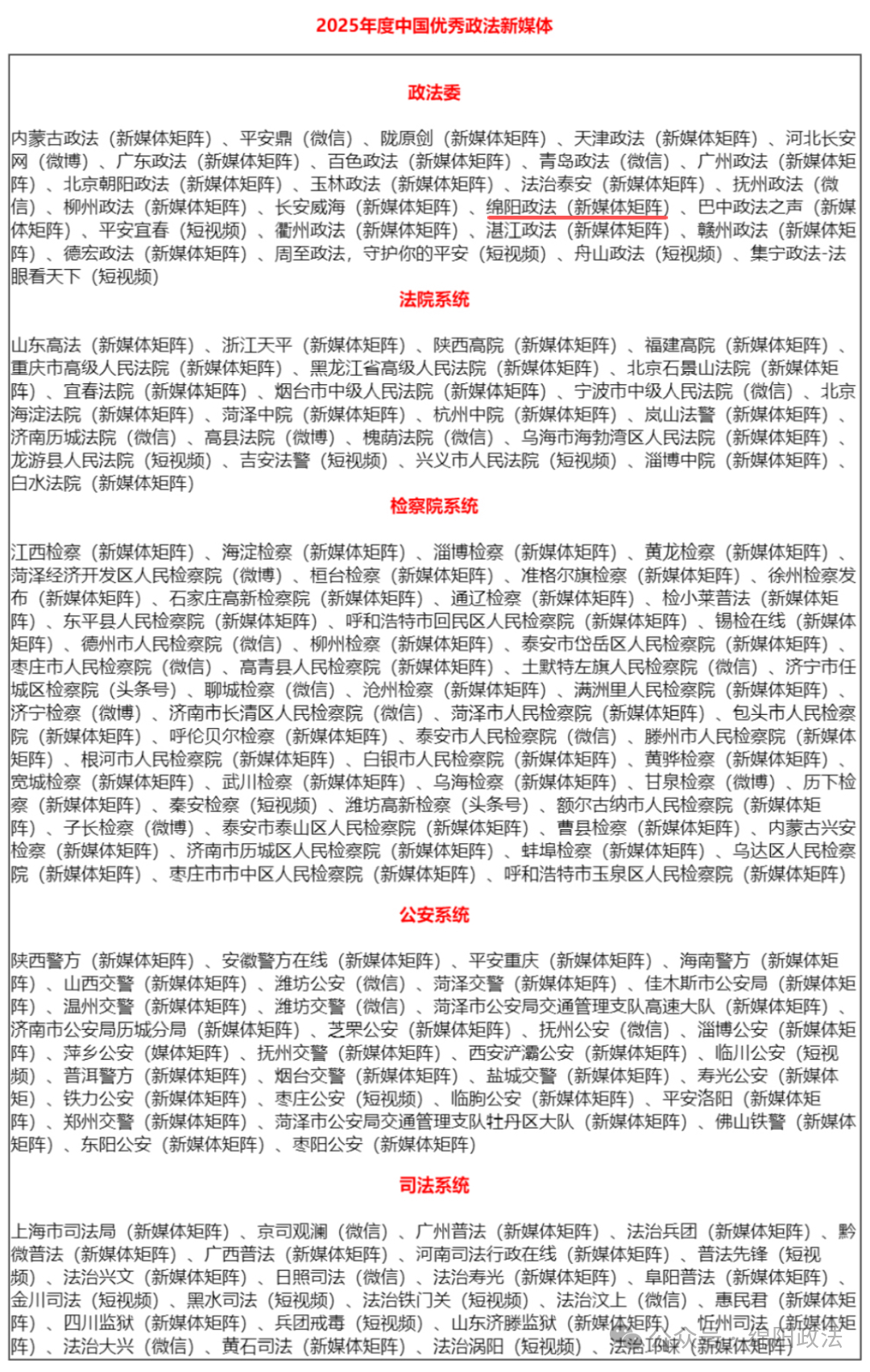
其中,绵阳长安网获评“2025年度中国优秀政法网站”,绵阳政法(新媒体矩阵)获评“2025年度中国优秀政法新媒体”。这也是“绵阳长安网”连续四年、“绵阳政法”连续三年获此荣誉。
获奖名单“2025年度中国优秀政法网站”
评估要点:2025年中国优秀政法网站依据全国政法网站评估指标,结合Tahaoo互联网+政法服务评级指数及信息发布、政法服务、互动交流、网民体验、创新发展以及综合影响力等指标评定。

“2025年度中国优秀政法新媒体”
评估要点:2025年中国优秀政法新媒体(含微博、微信、头条号、短视频等,同一单位同时开通并运营多个新媒体平台账号统一命名为“新媒体矩阵”,单个平台账号上榜标注平台名称)是根据Tahaoo互联网+政法服务评级指数结合政法服务度指数、政法引导力指数、政法专业度指数、社交网络度指数、综合影响力指数以及智慧创新力指数等指标综合评定。

再接!再励!
编辑:李旭

